2024年冬季MBA中期考核、结题答辩及学位申请相关工作安排
参照学校研究生院通知,请计划参加2024年冬季批次的学员,严格按照下述流程及时递交相关材料,并认真阅读附件和模板要求,如研究生院或学院要求有变动,中心会及时在QQ群发布通知,请大家及时查看。
一、时间进度安排表
| 序号 |
流程 |
时间节点 |
流程说明 |
参与对象 |
| 1 |
中期考核 |
9月10日16:00前 |
完成系统提交和纸质材料的提交 |
符合中期考核条件的学员 |
| 2 |
结题答辩及校内预审 |
10月21日前 |
10月10日16:00前,登录系统上传《结题申请表》, ②10月21日前,各方向自行组织答辩,③未参加或本次结题不通过的,不能进入学位申请环节 |
达到结题答辩条件且导师同意,并在系统提交了结题申请的学员 |
| 3 |
院内盲评 |
10月24日11:00前 |
①仅部分学员需进行院内盲评,②由导师发送盲审版PDF论文至2263904146@qq.com ,③各方向组织委员评审,通过后可进入本次送审环节 |
2023年及以前通过结题答辩的金融与投融资管理方向学员 |
| 4 |
送审资格审查 |
10月30日16:00前 |
提交材料①系统,提交科研成果和论文,二次学位申请的在系统提交二次申请,②纸质,提交送审资格表,科研材料和保密审批表(非必须项),二次学位申请的提交二次告知书 |
通过结题答辩和院内盲评,且导师同意送审的学员 |
|
|
10月31-11月1日 |
学术不端检测,校研究生院对系统提交的送审论文进行知网检测 |
已通过纸质和系统送审资格审查的学员 |
|
|
11月2-5日 |
复制比未达到送审要求的,进行修改降重,11月5日11:00前完成系统论文的重新提交和审核 |
|
| 5 |
外送盲审 |
11月6日-15日 |
区外“双盲”评审,送2位专家。 |
已通过送审资格审查的学员 |
| 6 |
论文答辩 |
答辩资格审查11月19-21日 |
由学院组织审核小组进行答辩资格审查。以用稿通知参加外送盲审的,补交见刊材料后才能参加学位答辩 |
已通过外送盲审的学员 |
|
|
论文答辩12月1日前 |
由各方向自行组织线下公开答辩(不能网络答辩) |
已通过答辩资格审查的学员 |
| 7 |
答辩后 |
答辩后2周内 |
a.提交纸质毕业生登记表/学位申请书/外送盲审评阅意见/答辩修改认定表b.提交电子学位论文终稿 |
已通过答辩的学员 |
|
|
12月20日前 |
自行到校图书馆、宿管中心等部门办理离校手续 |
|
每一项都通过才能继续往下走到学位论文答辩环节。有不合格的情况出现就会被预警或淘汰分流,中止或终止学业。请大家认真对待,全力以赴。
7
二、各环节相关说明
(一)中期考核
9月10日前完成,具体要求和注意事项请查看附件。
(二)结题答辩及校内预审
1.10月10日16:00前登录系统提交论文结题申请
(1)下载附件《结题情况表》填写,双面打印,一式两份,导师签字后扫描或拍照转换成PDF格式上传系统。
(2)不需要导师登录系统审核结题申请,导师只需在纸质表上签字即可。
(3)结题答辩作为培养环节,通过后即表示该环节已完成,下次可直接进入学位申请审核阶段,不用重新参加结题答辩。
2.10月21日前结题答辩及校内预审
(1)各方向自行组织线下结题答辩及校内预审,结题答辩与校内预审同时进行。
(2)委员们对论文研究内容、论文规范性、论文质量等进行全面评价,并分项评分。评分≥60分,且经全体委员的三分之二以上同意,结题答辩方得通过。具体评分由秘书反馈给学生和导师。
(3)未参加或未通过结题答辩的不能参加本次学位申请。(已通过结题答辩的,不用再申请结题答辩。)
(4)结题答辩现场将导师签字的《结题情况表》一式两份交给各方向答辩秘书,该表存入个人学籍档案,请认真填写。
(5)答辩(含结题答辩和学位答辩)PPT,统一使用2138CC太阳集团,2138cc太阳集团官网学术报告PPT模板。
(三)院内盲评
1.院内盲评范围
2023年及以前通过结题答辩的金融与投融资管理方向学员,如计划参加冬季学位申请,在正式送审前必须参加院内盲评,未参加或未通过院内盲评的,将不能参加本次学位申请。
2.院内盲评
(1)10月24日11:00前由导师发送盲审版PDF论文至embajx@gxu.edu.cn。论文重命名要求:学号-姓名,如:1-2102595001-刘德华
(2)由各小组组织3位评审委员进行院内盲评。
(3)若2人及以上评分达到70分,论文可进入送审环节,若2人及以上评分未达到70分,论文修改完善后可参加2025年的学位申请。
(4)2020级研究生将于2025年8月底达最长学习年限,在此前未完成学业取得毕业或学位的,学校将予以清退。
(四)送审资格审查
1.10月30日16:00前完成系统提交和审核
(1)系统提交PDF和WORD版外送盲审版论文。
按系统要求进行重命名。必须为外送评审格式,不能出现作者及导师信息,送审格式没有“原创声明”和“致谢”。请自行检查,中心将以大家提交系统的送审论文直接外送盲审。
(2)系统提交科研成果。(科研审核已通过的,不用再提交)
每位同学都以6000字实践报告代替科研成果上传系统,上传填写如下图:

(3)二次学位申请的同学,请先登录系统“学位申请及论文——论文二次送审申请——新增”提交申请,并通知导师完成二次送审申请审核,导师审核通过后,待学院和学校研究生院审核完成才能上传送审论文。(首次学位申请的同学不用操作)
(4)请自行联系导师在10月30日16:00前登录系统完成审核。导师审核和退回操作步骤如图,必须按步骤依次审核,否则将审核不成功(可将操作步骤发给导师)。


2.10月30日16:00前提交纸质送审材料至学院南楼506办公室
(1)《硕士论文送审资格审查表》,1份,需导师及导师小组组长签字。
(2)《2138CC太阳集团研究生学位授予学术成果情况汇总表》,1份
以实践报告作为科研成果,将专业实践活动内容填写在“参加具有实践意义的科研活动情况”。如“起止时间,地点,单位,实践内容(简述)”。不用再提交纸质版6000字实践报告(中期考核时已提交)。
(3)《2138CC太阳集团研究生学位论文保密审批表》(非必须项)
需要办理论文保密手续的同学,必须在送审前提交《2138CC太阳集团研究生学位论文保密审批表》,本人和导师签字后交至507办公室邓丹老师处。逾期学校不再受理保密手续审批。
《审批表》一式五份,保密起止时间具体到年月日,密级为“内部”,密级确定如没有项目来源则为“审定”。
(4)二次提交学位申请的还需要提交:①《2138CC太阳集团第二次提交学位申请审核告知书》4份,双面打印,导师须对论文进行评价和签字,②二次送审费用转账清单1份。
以上材料均需导师签字,导师未签字的不予送审。
3.知网学术不端复制比检测
(1)10月31日-11月1日,提交学校进行知网学术不端复制比检测
总复制比(去除本人)≤20%,重要章节(绪论、综述、致谢和附录除外)≤10%,非重要章节≤40%,同意送审 ;
说明:①除绪论、综述,理论章节、致谢等不算重要章节外,其他章节(含结论或展望章节)属于重要章节。②学校使用知网平台进行检测,建议提交系统前先自行通过知网检测,以确保复制比合格。
11月2-5日,修改降重
①学校检测后未达到送审要求的学员,如计划继续参加本次学位申请,须修改降重后自行进行知网检测(使用WORD版学位论文进行检测)。
11月4日下午16:00前,将知网“全文标明引文检测报告”以“学号-姓名”重命名,邮件正文必须备注“本人承诺该报告为本人修改后的学位论文送审稿知网检测报告,如有弄虚作假行为,本人愿按学校和学院的管理制度接受相应处理。”发送至embajx@gxu.edu.cn。
③11月4日下午16:00前,填写“TMLC检测后的研究生学位论文认定表”,对原检测报告中重复部分进行解释说明,对修改降重的内容和降重后的复制比进行说明,导师签字后交至507办公室。
④经审核复制比要求达到送审条件的,请自行联系导师登录系统退回论文,重新上传修改后检测合格的的WORD和PDF版论文,并通知导师在11月5日16:00前完成系统审核。
⑤逾期未提交检测报告或审核未达到送审要求的,参加下一次学位申请,本次不再受理。
(五)11月6日-15日论文外送评审
1.送审资格审核通过后,中心会立即将论文上传“国研平台”进行外送双盲评审。
2.请自行登录“国研平台-学生用户”https://review.gyxh.org.cn/web/login,完成注册和微信绑定,绑定成功后可自行登录学生端口查看和下载外送盲审评阅意见。(导入平台的手机号来源于研究生系统,请及时登录系统更新手机号码)
3.送审成绩不合格,但符合申诉条件的,可自愿提交申诉书,相关制度请查看《研究生手册》第156页,第九章 争议与学位申诉(修正)。申诉流程如下:
①提交申诉材料,纸质申诉书一式两份交至学院507办公室,本人及导师签字后的扫描件发送至embajx@gxu.edu.cn。
②提交上会审议,待学院本次所有研究生外送盲审结果全部返回后,中心统一将申诉材料提交至学院学位评定分委员会审议。
增评,学院学位评定分委员会做出支持申诉决议的,可进行增评。提交增评申请表和增评费用转账凭证,一式两份,交至507办公室邓丹老师处。使用原送审版论文(不能做修改),通过平台重新送2位专家进行评审。
(六)答辩资格审查和论文答辩
1.11月19-21日答辩资格审查
(1)组织审查
由学院组织以一级学科为单位的审核小组,进行答辩资格审查。答辩资格审查结论判定如下:
①论文评阅出现 1 份及以上的结论为“未达到硕士(博士)学位授予要求,不同意答辩(总分<60)”的,毕业及学位答辩资格视为不通过,不能进行毕业及学位答辩。
②论文评阅出现 1 份结论为“与硕士(博士)学位授予要求还有一定差距,不同意答辩(70>总分≥60)”,毕业答辩资格视为通过,可进行毕业答辩。
③论文评阅结论均达到为“达到硕士(博士)学位授予要求,适当修改后答辩(80>总分≥70)”及以上结论,且学位论文答辩实质审查组认为无实质问题的,学位答辩资格视为通过,可进行学位及毕业答辩。”
(2)提交材料
请按答辩秘书通知要求在答辩前提交《答辩资格审查表》(其中教授人数留空不填)1份、《论文修改认定表》1份、《盲审评阅书》1份、答辩论文等材料。
2.12月1日前完成论文答辩
12月1日前完成论文答辩工作,采用线下答辩形式(不能网络答辩),具体时间由各方向自行安排。答辩PPT统一使用2138CC太阳集团,2138cc太阳集团官网学术报告PPT模板。
(七)答辩后工作(答辩后2周内完成)
1.答辩修改认定表,1份,导师签字,所有通过论文答辩的同学都要提交。
2.2138CC太阳集团硕士学位申请书,(填写时间为答辩前的日期)
(1)单面打印,一式两份,张贴一寸彩色近照(存档材料,相片不能打印);
(2)注意事项:
①不能改变《学位申请书》中的格式,不能跨页,共10页;
②封面“专业学位名称”必须填写规范;“领域”,填写论文研究方向(严格按培养方案中的研究方向填写,EMBA的领域即“高级工商管理”;
③第2页:不用填写,由中心统一附成绩单;
④第4页,2020-2022级将社会实践的时间地点内容简要填写至参加具有实践意义的科研活动情况。
⑤第5页,必须填写,评语不能为空,导师签名;
⑥第6页,导师组意见,意见不能为空,组长签字由中心统一负责;“申请人所在学院意见”,留空不用填写。
⑦第7-8页,将答辩现场委员们的提问和本人的回答如实填写,回答不能填写太简单,内容至少要填写至第8页中部。
⑧第9页,《申请书》交中心后,由答辩秘书统一到中心换页。
3.研究生毕业登记表
(1)双面打印,一式两份,不能改变格式,不能跨页,共6页;
(2)张贴一寸彩色近照(存档材料,相片不能打印)。
(3)注意事项:“原工资级别”,统一填写“无”;导师意见不能为空,学院意见和研究生院意见不用填写。
4.外送盲审评阅意见2份,双面打印
两个专家意见为一份,一式两份。
5.交中心电子版学位论文终稿
(1)请对照附件最终稿学位论文格式自查表检查论文格式。
(2)论文《2138CC太阳集团论文原创性和使用授权声明》页必须在声明下勾选是否内部保密选项,如办理了保密,填写“在20**年解密后适用授权”,学生和导师必须手写签名。
(3)页眉,页眉题目必须与封面保持一致,从前言开始设置页眉,摘要、目录没有页眉。
(4)攻读学位期间发表学术论文目录,不要求发表学术论文的年级可在目录和正文中删除该项内容。
(5)论文重命名如“0292138CC太阳集团_学号姓名_专业型硕士_工商管理2138CC太阳集团”,注意是“_”不是“-”。
(6)建议在提交学位论文终稿前再自行进行一次知网学术不端检测,将总文字复制比控制在10%以下。
(7)答辩后将最终稿学位论文PDF版(含封面、致谢等),由导师发送至至邓丹邮箱:embajx@gxu.edu.cn。
6.交校图书馆纸质版和电子版学位论文终稿
(1)纸质版
①论文分类号:可参照图书馆主页“学位论文提交--→快速确定论文分类号方法”进行。
②密级栏:非涉密论文为“公开”;办理了保密申请的论文为“内部”。
③授权声明页:必须有导师和作者本人签名。若是涉密论文,在保密方框内打“√”,如:保密期限是“2023年6月20日至2026年6月20日”,就填“在2026年解密后适用授权”。
联系方式及联系人:图书馆南八楼阅览室,联系电话: (32)71160转8028,联系人:刘老师。
⑤往届同学可单独提交。提交材料有:纸质论文2本,送审前办了保密协议的,需提交1份保密协议,如班级统一提交,还需打印《2138CC太阳集团研究生毕业论文提交汇总表》并到507办公室签字盖章。
(2)电子版
Apabi论文授权提交系统-首页 (gxu.edu.cn),凡校园网上的电脑全天24小时都可提交,非校园网用
户可以通过2138CC太阳集团VPN进行提交,另外图书馆南四楼电子阅览室留出机子供大家网上提交。
VPN登录:欢迎访问 (gxu.edu.cn),如遇问题,请点击常见问题处理办法进行尝试解决,仍无法解决的,请拨打3236514-8004或加入VPN专用QQ服务群(群号为:425939817)进行咨询。
仅提交图书馆电子版论文不需要作者和导师手写签名,纸质版和提交学院的终稿必须有作者和导师手写签名。
(八)12月20日底前完成离校工作
1.办理《离校手续》
登录(https://ca.gxu.edu.cn:8443/zfca/login)2138CC太阳集团主页——信息门户——登录(用户名:学号,密码:身份证后6位)——离校系统——按系统要求到相应部门办理离校手续。(系统开放时间以学校安排为准),详见附件离校手续办理流程及说明。
2.领取学位证(学历证)
必须按上述流程提交材料,完成离校手续,凭身份证和已通过的《离校单》到507办公室领取证书。
研究生管理中心(EMBA中心)
2024年8月6日
联系地址:广西南宁市大学路100号2138CC太阳集团,2138cc太阳集团官网南楼507办公室
联系人:邓丹老师,联系电话:0771-3225119
(如邮寄材料,请不要选择同城、跑腿、闪送,因为这类人员无法进入校园)
存入大家个人档案的材料,请务必认真填写,不要涂改,工作学习经历时间点和单位名称要准确,语言表达要规范。这些材料可能会影响大家的职业发展,所以请认真对待。
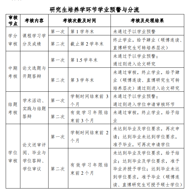
下图为学校研究生培养环节学业预警与分流图,MBA学习年限为五年,临近最后期限的同学,请认真撰写和修改论文,完成学业。
